Mapeamento de Processos da Secretaria
publicado
31/03/2025 15h12,
última modificação
02/06/2025 16h07
De forma a aprimorar a comunicação acerca do procedimento de compras, a SACT abre esse espaço para instruir a comunidade os passos necessários para se formalizar a aquisição de materiais e equipamentos, seguindo os procedimentos legais e normativas internas:

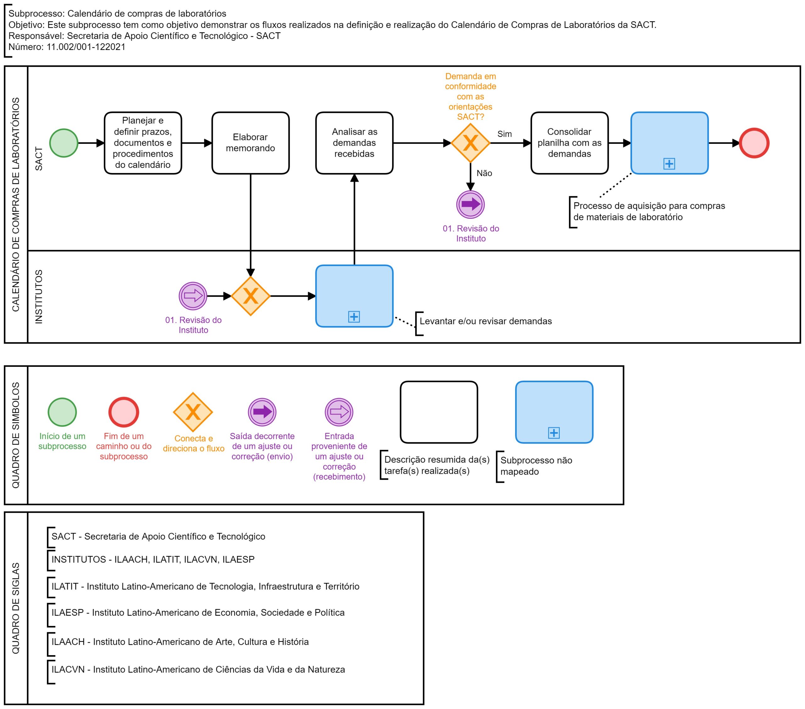
Para incluir sua demanda no calendário de compras:

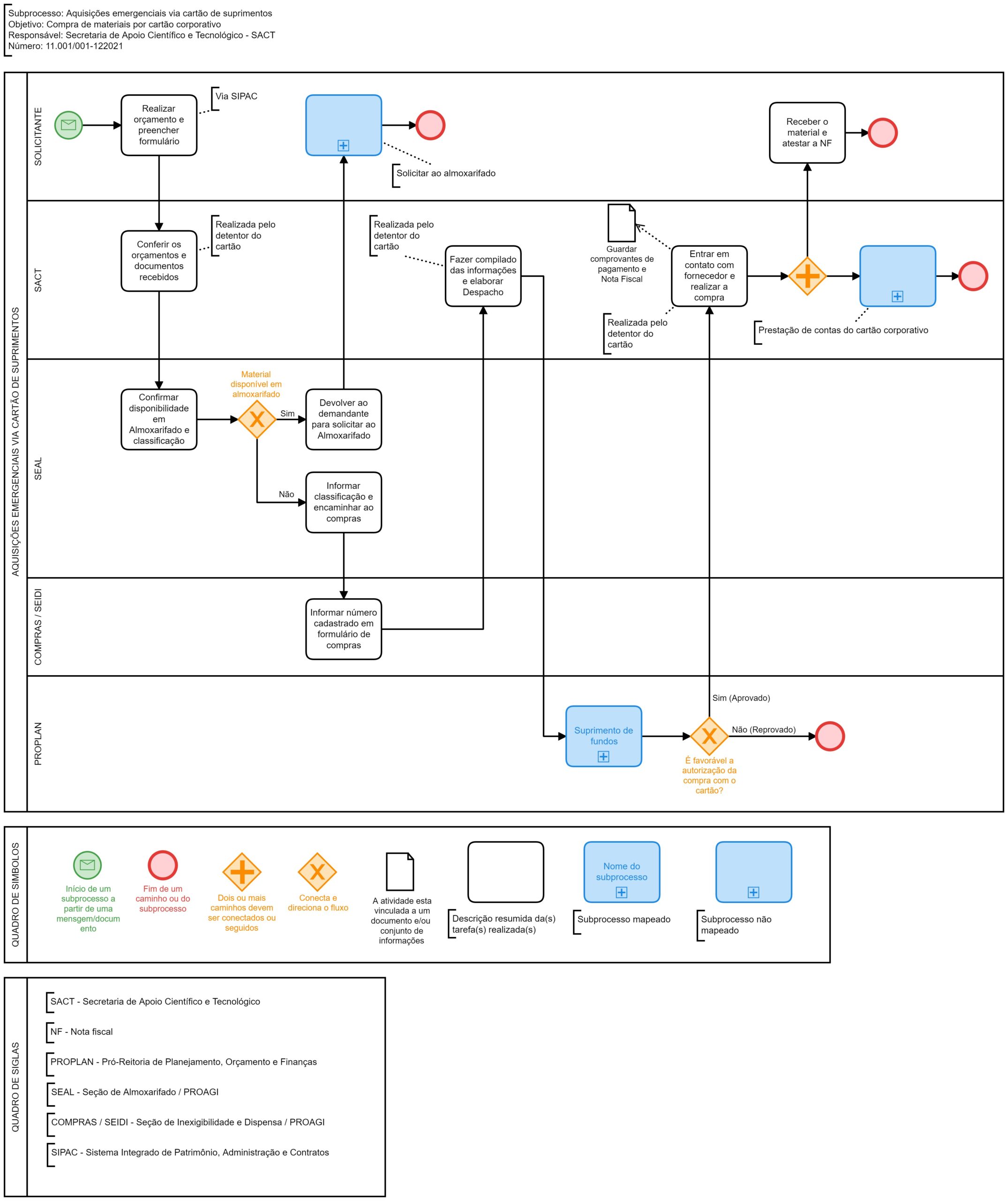
Para compras de pequena monta (R$ 3.160,00)

Em caso de dúvidas, consulte também : Perguntas frequentes sobre compras
